添加日期:2016年6月30日 阅读:2499
当你有一个头疼脑热时,到医院去治疗时,医生一般都会建议你输液,因为输液比较快,也不用多吃乱七八糟的药物,很多人都欣然接受。但是作为“能吃药不打针,能打针不输液”的基本原创,已经不存在了,“吊瓶森林”蔚为壮观。
自2015年11月,江苏省在全国率先向“吊瓶森林”说不。在2016年底前,全省二级以上医院(除儿童医院)全面停止门诊患者静脉输液。
随后,福建、浙江、江西等地相继出台针对门诊输液的限制性措施,直至全面取消。
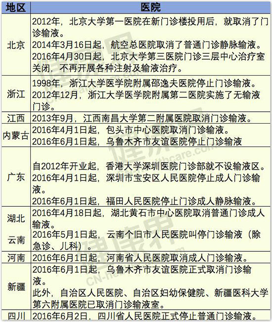
各地“门诊输液”限制性措施

此外,包括北京、广东等多地的部分医院也“抢跑”取消门诊输液。
医院“自行”取消门诊输液

在这些“抢跑”医院中,浙江大学医学院附属邵逸夫医院(下称“邵逸夫医院”)和香港大学深圳医院(下称“港大深圳医院”)在各自建院之初,就不开设门诊输液,可谓是“先行者”。
邵逸夫医院
不设门诊输液室,这是邵逸夫医院在建院初就引进的美国先进管理模式之一。坚守“严控门诊输液”的理念,有赖于早期美方院长与**团的坚持与认真。
据说,当时的美方院长一有空就在院内转悠,看见输液的病人就问你为什么要输液?你能不能吃东西?一次,一位患者一边喝可乐一边输液,美方院长认为这名患者的消化道功能良好,完全可以吃药解决问题,非要打破砂锅问到底不可。
还有一次,这位美方院长在值班室发现一名进修医生正在输液,他感到非常恼火,非得找出给他开药和输液的医生不可。
港大深圳医院
港大深圳医院在2012年开业时,就主动放弃了已建好的输液区,不设门诊输液,无论是儿科,还是成人门诊,都看不到吊瓶。
2014年,该院门诊抗生素使用比例仅为13.44%,急诊的抗菌药物使用比例为23.98%。“门诊不输液”已成为该院的响亮“名片”。
取消二级以上的医药门诊输液,可谓是医改的大手笔,在维护患者健康、优化医疗资源、推进分级诊疗、预防药品不良反应、降低抗生素危害等诸方面,斗殴将产生深远而持久的积极影响。在面对这股“全面叫停门诊输液”的浪潮中,你家附近的医院停止门诊输液了吗?
文章来源:
1.凡本网注明“来源:1168医药招商网”的所有作品,均为广州金孚互联网科技有限公司-1168医药招商网合法拥有版权或有权使用的作品,未经本网授权不得转载、摘编或利用其它方式使用上述作品。已经本网授权使用作品的,应在授权范围内使用,并注明“来源:1168医药招商网http://www.1168.tv”。违反上述声明者,本网将追究其相关法律责任。
2.本网转载并注明自其它来源(非1168医药招商网)的作品,目的在于传递更多信息,并不代表本网赞同其观点或和对其真实性负责,不承担此类作品侵权行为的直接责任及连带责任。
3.其他媒体、网站或个人从本网转载时,必须保留本网注明的作品第一来源,并自负版权等法律责任。
4.如涉及作品内容、版权等问题,请在作品发表之日起一周内与本网联系,否则视为放弃相关权利。联系邮箱:2817276005@qq.com。
粤公网安备 44011102000390号